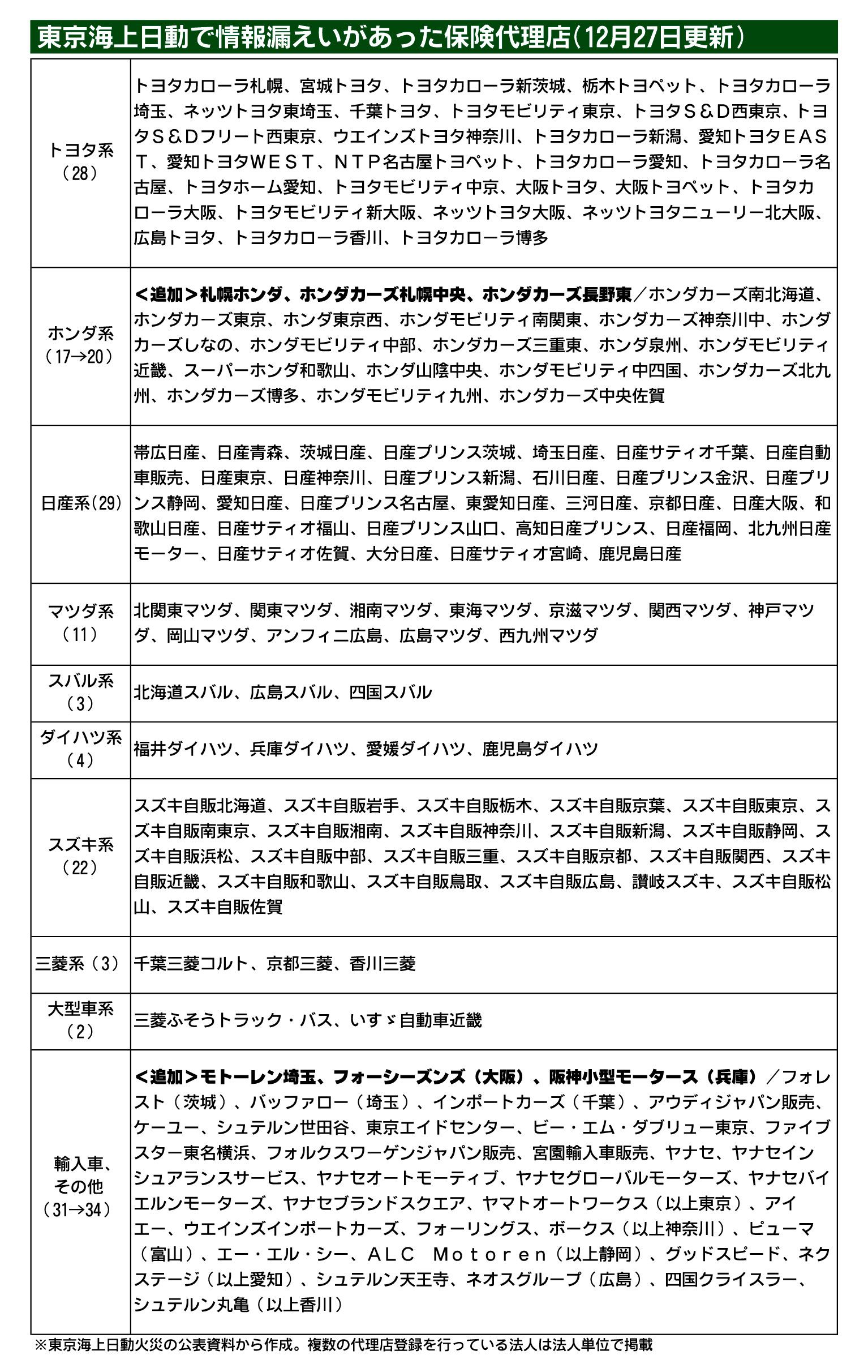
損害保険大手4社による一連の情報漏えい問題で、東京海上日動火災保険は、漏えいが判明した自動車ディーラーを含む保険代理店のうち、連絡先の分からない顧客がいる代理店が新たに6社確認されたと発表した。2024年10月1日の初公表から今回で12回...
関連記事
東京海上、ディーラーなど代理店の手数料体系見直し 業務代行分を減額 年300億円の削減効果
- 2024年12月19日 05:00|自動車流通・新車ディーラー

東京海上、顧客連絡先不明の代理店が新たに8社 合計150社に
- 2024年12月23日 05:00|自動車流通・新車ディーラー
東京海上日動、顧客連絡先不明の代理店が新たに5社 合計142社に
- 2024年12月16日 05:00|自動車流通・新車ディーラー

東京海上、顧客の連絡先不明の代理店が新たに4社 合計137社に
- 2024年12月10日 05:00|自動車流通・新車ディーラー
東京海上、顧客の連絡先不明の代理店が新たに9社 合計133社に
- 2024年12月2日 05:00|自動車流通・新車ディーラー
2026年1月の中古輸入車登録台数、2カ月連続で増加
- 2026年2月13日 05:00|中古車流通, 自動車流通・新車ディーラー













