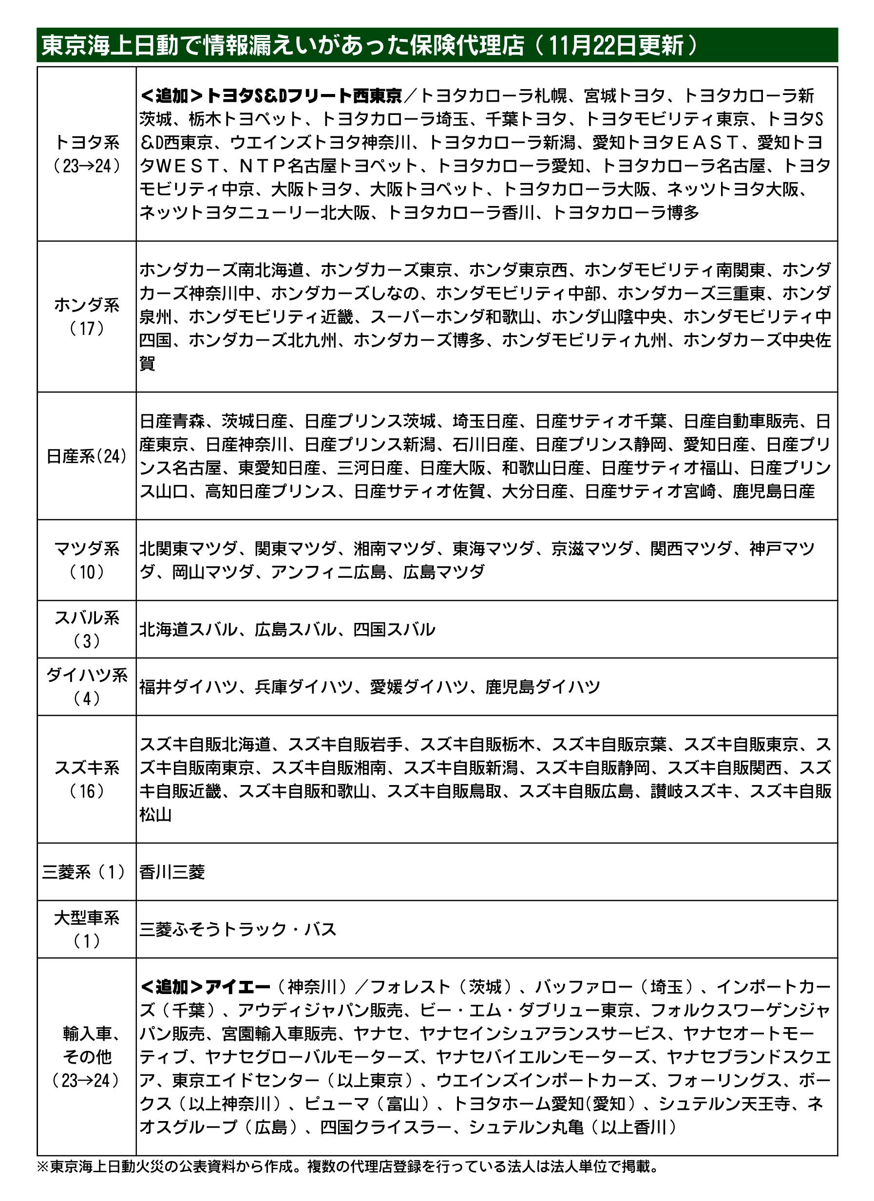
損害保険大手4社による一連の情報漏えい問題で、東京海上日動火災保険は11月22日、漏えいが判明した自動車ディーラーを含む保険代理店のうち、連絡先の分からない顧客がいる代理店が新たに2社確認されたと発表した。10月1日に初めて公表し、今回が7回目の更新で、計124社となった。
損保大手4社(東京海上日動、損害保険ジャパン、三井住友海上火災保険、あいおいニッセイ同和損害保険)による一連の情報漏えい件数は約250万件(8月末時点)。大手4社以外の損保でも、漏えいがなかったか調査が進んでいる。
損害保険大手4社による一連の情報漏えい問題で、東京海上日動火災保険は11月22日、漏えいが判明した自動車ディーラーを含む保険代理店のうち、連絡先の分からない顧客がいる代理店が新たに2社確認されたと発表した。10月1日に初めて公表し、今回が7回目の更新で、計124社となった。
損保大手4社(東京海上日動、損害保険ジャパン、三井住友海上火災保険、あいおいニッセイ同和損害保険)による一連の情報漏えい件数は約250万件(8月末時点)。大手4社以外の損保でも、漏えいがなかったか調査が進んでいる。





